AGGAME

AGGAME-气体清静检测解决计划专业厂商 AGGAME
AGGAME 气体清静检测解决计划专业厂商

通例气体检测仪

温湿度变送器 激光粉尘检测仪 MIC-500S 二氧化碳检测仪 (红外) 可燃气体检测仪 甲烷检测仪 非甲烷总烃检测仪 一氧化碳检测仪 硫化氢检测仪 氧气检测仪 氮气检测仪 氨气检测仪 氯气检测仪 氢气检测仪 氦气检测仪 氩气检测仪 氙气检测仪 甲醛检测仪 臭氧检测仪 一氧化氮检测仪 二氧化氮检测仪 氮氧化物检测仪 二氧化硫检测仪 环氧乙烷检测仪 磷化氢检测仪 氯化氢检测仪 氰化氢检测仪 光气检测仪 二氧化氯检测仪 硅烷检测仪 溴甲烷检测仪 硫酰氟检测仪 六氟化硫检测仪(红外) 乙烯检测仪 乙醇检测仪 甲醇检测仪 笑气检测仪 过氧化氢检测仪 TVOC检测仪 TVOC剖析仪(PID) VOC剖析仪(PID) PID气体剖析仪 激光粉尘检测仪 MIC-600 激光烟尘检测仪 MIC-600-FC2000 乙烷剖析仪(红外) 过氧化氢剖析仪 笑气剖析仪(红外) VOC检测仪(PID) 苯检测仪(PID) 甲苯检测仪(PID) 二甲苯检测仪(PID) PID气体检测仪 溴甲烷检测仪(PID) 氟气检测仪 氟化氢检测仪 乙硼烷检测仪 砷化氢检测仪 锗烷检测仪 联氨检测仪 肼检测仪 偏二甲肼检测仪 四氧化二氮检测仪 四氢噻吩检测仪 乙炔检测仪 二硫化碳检测仪 丙烯腈检测仪 激光粉尘剖析仪 PTM600 粒子计数器 二氧化碳剖析仪 (红外) 可燃气体剖析仪 甲烷剖析仪 非甲烷总烃剖析仪 一氧化碳剖析仪 硫化氢剖析仪 氧气剖析仪 氮气剖析仪 氨气剖析仪 氯气剖析仪 氢气剖析仪 苯剖析仪(PID) 甲苯剖析仪(PID) 二甲苯剖析仪(PID) 氦气剖析仪 氩气剖析仪 氙气剖析仪 甲醛剖析仪 臭氧剖析仪 一氧化氮剖析仪 二氧化氮剖析仪 氮氧化物剖析仪 二氧化硫剖析仪 环氧乙烷剖析仪 磷化氢剖析仪 氯化氢剖析仪 氰化氢剖析仪 光气剖析仪 二氧化氯剖析仪 硅烷剖析仪 溴甲烷剖析仪(PID) 硫酰氟剖析仪(红外) 氟气剖析仪 氟化氢剖析仪 乙硼烷剖析仪 砷化氢剖析仪 锗烷剖析仪 丙烷剖析仪(红外) TVOC检测仪(PID) VOC检测仪 苯检测仪 甲苯检测仪 二甲苯检测仪 联氨剖析仪 肼剖析仪 偏二甲肼剖析仪 四氧化二氮剖析仪 四氢噻吩剖析仪 乙炔剖析仪 二硫化碳剖析仪 丙烯腈剖析仪 六氟化硫剖析仪(红外) 乙烯剖析仪 乙醇剖析仪 甲醇剖析仪 叠氮酸检测仪
返回列表

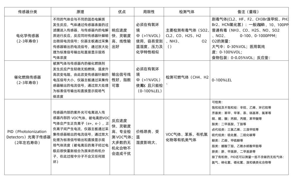
种种原理传感器检测气体&量程

日期:2021-07-04    编辑:AGGAME    浏览:766



专业气体工程师
24小时在线服务

提交需求快速为您推荐合适产品

服务
热线
0755-2699 1270 分机转 0
×
网站地图